Daily Rotation
Daily Rotation adalah aplikasi inalix yang akan mendukung kinerja unit info untuk memantau kesiapan operasional di bandara, dapat diakses H -1 sebelum operasional. Fungsi utama modul aplikasi daily rotation adalah paring flight yang belum connect dan reschedule flight, jika ada peruban jadwal penerbangan. Namun, seperti halnya dengan aplikasi pre operational yang lain, berikut dijelaskan semua fitur yang dapat dilakukan dengan aplikasi ini:
cek and connect flight arrival-departure
set not operating atau cancel flight
menambah flight melalui flight form
input atau edit data SIBT, dan data flight lainnya
Work Flow Modul Aplikasi Daily Rotation
Sebelum menggunakan modul aplikasi daily rotation, dapat diperhatikan dulu timeline penggunaan modul aplikasi inalix seperti gambar yang dijelaskan pada sub bab Introduction Front End Application User Guide
Berdasarkan gambar tersebut, modul daily rotation ini idealnya digunakan 1 hari sebelum operasional, setelah petugas bandara mendapat daily update dari airlines. Jadi setelah mendapat daily update dari airlines, petugas bandara dapat mengikuti alur kerja berikut dalam menggunakan daily rotation.
Work Flow Penggunaan dan Pengisian Data Flight dengan Daily Rotation
Berikut penjelasan detil work flow di atas
Start (Login Modul Daily Rotation)
Untuk mengakses modul daily rotation, dapat dilakukan dengan langkah sebagai berikut
Aktifkan browser, akses dan login pada Aplikasi, sesuai dengan url yang telah diberikan tim Inalix, maka akan masuk halaman home aplikasi
Halaman Home Daily Rotation
Gambar di atas terlihat modul daily rotation menampilkan flight untuk schedule besuk, dalam 1 layar langsung menampilkan flight arrival dan departure,
Penjelasan GUI Daily Rotation
Button-button aplikasi
ket. filter:
hide not opr: posisi
menyala biru berarti flight not opr tidak ditampilkan, posisi
berwarna abu-abu berarti flight not opr tampil di list scheduleterminal: memfilter data flight berdasarkan terminal
last SIBT/SOBT method, menampilkan data field last SIBT/last SOBT berdasarkan method yang dipilih. Ini digunakan untuk acuan reschedule as SIBT/SOBT (akan dijelaskan detil pada sub bab metode reschedule).
last data (same schedule): last SIBT/SOBT menggunakan data terakhir yang sama/ mendekati sama schedulenya dengan batas sampai H-7 dari schedule
yesterday: last SIBT menggunakan data kemarin (H-1 schedule)
last week: last SIBT menggunakan data H-7 dari schedule
, untuk download data: actual ron, raw data kpi, dan realisasi slot time
, untuk switch mode data yang ditampilkan, komplit atau simple mode
Mode tampilan data lengkap daily rotation
Mode tampilan data simple daily rotation
Tabel Data (Field) Daily Rotation
regn, nomor registrasi pesawat
aircraft, tipe pesawat
orig, bandara asal
SIBT/AOBT, Schedule In Block Time/Actual Off Block Time (schedule flight hasil generate dari master schedule)
last SIBT, menampilkan SIBT terakhir flight. Data last SIBT yang ditampilkan bergantung pada filter SIBT method () klik disini untuk melihat penjelasan di atasn
arr, nomor penerbangan flight arrival
dep, nomor penerbangan flight departure
des, bandara tujuan
SOBT, Schedule Off Block Time
last SOBT. menampilkan SOBT terakhir flight. Data last SOBT yang ditampilkan bergantung pada filter SOBT method () klik disini untuk melihat penjelasan di atasn
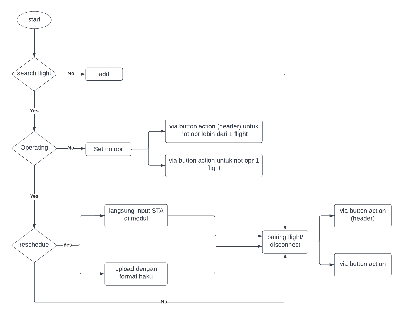
Search, Cek Operate, dan Add Flight
Search Flight
Setelah login modul Daily Rotation, petugas bandara dapat mencari flight:
note, sebelum search flight >> dapat difilter terlebih dahulu dengan
. Penjelasan filter ini, lihat di atas
Cek Operate
Jika semua flight operate, skip langkah ini
Jika ada flight yang di no operate kan, dapat dilakukan dengan:
Tombol Action Pada Header Tabel
Add Flight
skip langkah ini jika flight yang dicari sudah ditemukan di list schedule
jika search flight tidak ditemukan di list schedule, maka dapat create flight baru dengan cara
Reschedule dan Pairing Flight
Reschedule
Setelah menemukan flight, dan sudah mendapat update daily flight dari airline, petugas bandara dapat memanfaatkan daily rotation untuk reschedule (jika ada) dengan cara:
langsung input data SIBT terbaru pada fieldnya dengan format time input HHmm, maka akan auto terinput tanggal besuk atau dd/HHmm untuk hari yang lain
HH = 24 digit Hour (00-23)
mm = Minutes (00-59)
dd = date (00-31)
HHmm, contoh: 1850
dd/HHmm, contoh 26/1745
reschedule dengan upload menggunakan format baku. Link dan contoh format upload disediakan di bawah.
contoh format upload pada daily rotation
reschedule as last SIBT >> lakukan langkah berikut:
pilih filter last SIBT sebagai acuan last SIBT yang digunakan (langkah lihat penjelasan filter di atas)
cari flight yang akan di reschedule dan pastikan last SIBT sudah benar untuk acuan reschedule >> double klik kotak callsign akan masuk mode select >> klik
pada header tabel >> klik reschedule as last SIBT
Pairing Flight
Setelah memastikan data schedule (reschedule) sudah benar, langkah berikutnya adalah petugas bandara dapat mengecek pairing flight
Connected flight ditandai dengan ada data flight arrival dan departure pada satu baris.
jika sudah terkoneksi >> cek apakah sudah benar
jika flight salah pasangannya, dapat di disconnect dengan klik

untuk flight yang belum terkoneksi (belum ada flight departure) >> klik
>> muncul dropdown:Connected flight juga dapat dilakukan dengan cara:
double klik 1 flight arrival sehingga masuk select mode
lanjut select 1 flight departure
klik action pada header coloum >> pilih connect 2 flight
Fitur lain-lain (Edit Data Detil Flight)
Data flight di atas dapat dilengkapi dan diupdate dengan klik dan langsung input data pada kolom field editable yang ditandai dengan ada garis biru. Gambar di bawah ini menunjukkan perbedaan field editable dan tidak
Gunakan kotak
untuk memudahkan pencarian data flight yang akan dieditUntuk edit atau update data detil flight juga dapat dilakukan dengan klik callsign untuk memunculkan flight form





