ATV (Aircraft Turnaround View)
ATV adalah modul yang dikhususkan untuk operasional pesawat mulai dari kedatangan sampai keberangkatan. Digunakan khusus untuk AMC pada saat operasional (air side) berlangsung. Halaman berupa single page view, terbagi 2 kolom >> Arrival (kiri) dan Departure (kanan) sehingga lebih simple dan mudah secara pengoperasian.
Timeline dan Work Flow Modul Aplikasi ATV
Timeline Pengunaan Modul Aplikasi ATV
Sebelum menggunakan modul aplikasi ATV, dapat diperhatikan dulu timeline penggunaan modul aplikasi inalix seperti gambar berikut
Timeline Penggunaan Modul Aplikasi ATV
Gambar di atas menunjukkan ATV idealnya digunakan saat hari H operasional dengan melengkapi semua data yang ada pada modul daily rotation dan planning (parking preset).
Work Flow Penggunaan Modul Aplikasi ATV
Ketika data pre operational flight pada modul daily rotation dan parking preset sudah dilengkapi, petugas bandara dapat mengikuti alur kerja berikut ketika menggunakan ATV
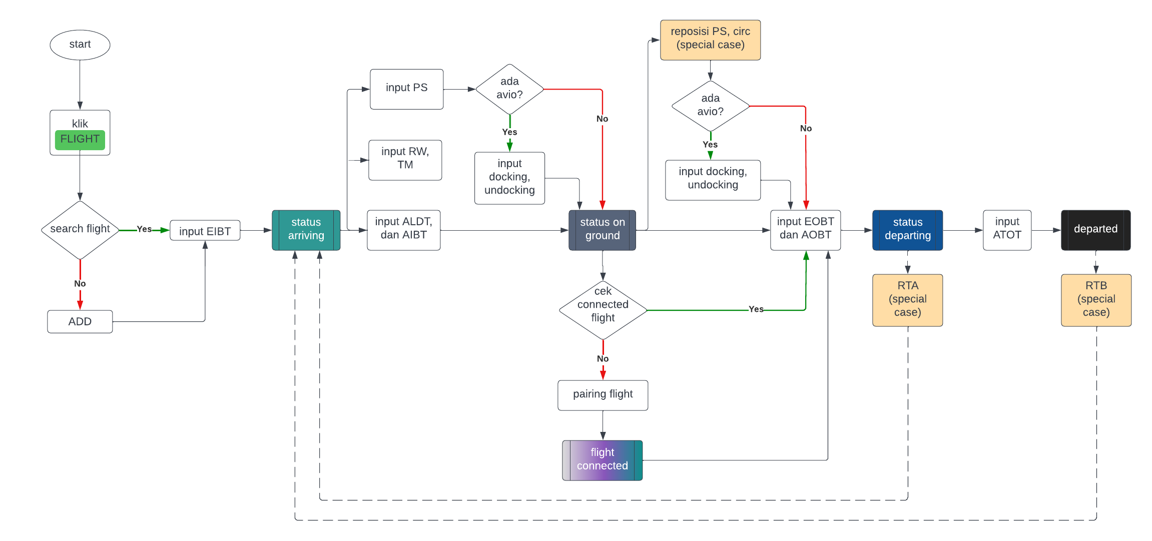
Work Flow Penggunaan dan Pengisian Data Flight dengan ATV
Gambar di atas adalah workflow detil penggunaan dan input data flight pada ATV, termasuk ketika ada special case seperti RTA dan RTB. Untuk kondisi normal, petugas bandara dapat memahami terlebih dahulu timeline sederhana seperti gambar dibawah ini. Timeline pengisian berikut dikelompokkan berdasarkan status flight mulai arriving, onground, departing, dan departed
Timeline Pengisian Data ATV sesuai Status Penerbangan
Start (Login Modul Aplikasi ATV)
Untuk mengakses modul Aplikasi ATV dapat dilakukan seperti berikut:
Aktifkan browser, login ke Home Page Aplikasi sesuai dengan url yang telah diberikan tim Inalix
Langkah akses modul ATV
halaman home ATV
Penjelasan GUI modul ATV
Bagian paling atas (navbar), dari kiri:
|icon_x_ams|, icon aplikasi, ATV ada pada paket aplikasi AMS
|timenow_n_timezone|, menampilakan datetime waktu sekarang dan timezone WIB (GMP+7)
|id_acount|, identitas akun berhasil login
|icon_documentation|, untuk melihat help documentation aplikasi
header aplikasi:
|search_box|, untuk search data flight ATV
|drop_down_aja|, memilih data yang ditampilkan di lembar kerja ATV:
terminal: pilih salah satu akan memfilter data flight ATV berdasarkan terminal. Data terminal disini akan sesuai dengan data yang ada di modul admin (menu terminal)
code format: pilih format tampilan yang diinginkan (versi ICAO atau IATA)
hide show MRO on PS: pilih show untuk tetap menampilkan MRO pada parking stand atau pilih hide untuk tidak menampilkan. Secara default MRO on parking stand adalah parkir HGR, HGGR (hanggar). Label bay lain dapat ditambah melalui modul admin pada menu config (cari pada config flight >> FLIGHT_AMC_MRO_ON_BAYS >> tambahkan label bays pada field value/ gunakan pemisah spasi antar label bay)
tabel data (lembar kerja ATV), akan dijelaskan lebih detil di bawah
Search, Add, dan Input EIBT (Go to Status Arriving)
Ketentuan: Data flight yang terisi EIBT, akan masuk ke sistem ATV dan berada di status arriving.
Cara Input Data:
Schedule Arrival Flight pada ATV
Search dan input EIBT salah satu flight >> tekan enter, maka flight akan masuk ke sistem ATV, status arriving.
Search dapat dilakukan manual atau gunakan fitur
>> ketik callsign disini untuk mencari flight yang akan diisi ETA >>, atauJika search fliight tidak ditemukan, klik
untuk menambah flight, akan muncul form flight seperti gambar di bawah ini
Form Add Flight, dapat diisi data arrival saja, departure saja, atau keduanya
ulangi langkah di atas (klik
>> dst untuk memasukkan flight lain ke sistem ATV).
Input ALDT, AIBT, PS, RW, TM, Docking dan Undocking (Go To Status On Ground)
Ketentuan:
status flight akan berpindah dari arriving ke on ground, ketika data ALDT, dan AIBT sudah terisi
input juga data TM, RW dan PS (seharusnya PS sudah terisi melalui modul aplikasi PSM)
input data docking dan undocking jika flight menggunakan aviobridge
Semua time input pada ATV dapat diisi dengan format datetime HHmm (jika mengisi jadwal hari ini) atau DD/HHmm (jika mengisi jadwal hari berbeda) atau DDMM/HHmm (jika mengisi hari lain dan bulan lain)
DD = date (00-31)
MM = month (00-12)
HH = 24 digit Hour (00-23)
mm = Minutes (00-59)
HHmm, contoh: 1850
DD/HHmm, contoh 26/1745
DDMMM/HHmm, contoh 1210/1325
PS: nomor parking stand seharusnya sudah diinput melalui modul aplikasi PSM. Lengkapi jika belum. Jika ada collision parking stand akan ada notif berupa kolom flight tersebut terblok dan blink jingga
Jika kolom flight terblok dan blink merah menunjukkan terjadinya double pengisian registrasi
jika callsign terblok dan blink kuning, menunjukkan registrasi belum terisi
Warning Notification pada ATV
Ketentuan lain:
Saat flight ada di status arriving idealnya sudah ada pasangan departurenya (connecting flight idealnya dilakukan di modul daily rotation)
Jika belum ada pasangan departurenya, dapat diconnect di ATV ini (status arriving atau on ground). Penjelasan detil connecting flight melalui modul ATV dijelaskan di sub bab go to status departing
Input EOBT, AOBT, reposition PS, docking, undocking, dan pairing flight (Go To Status Departing)
Ketentuan:
Flight status akan pindah dari on ground ke departing jika sudah memiliki waktu blok off (EOBT dan AOBT)
Cara Input
Flight harus sudah ter pairing agar dapat mengisi EOBT dan ATOT
Untuk flight arrival yang belum ada pasangannya, lakukan pairing dengan langkah seperti berikut:
input EOBT dan AOBT, maka flight berpindah ke status departing
Input ATOT, RTA, dan RTB (Go To Status Departed and Closed)
Ketentuan:
input ATOT, maka flight akan berpindah dari departing ke departed
40 menit setelah di status departed, flight tidak akan dimunculkan dari sistem ATV yang menandakan flight sudah closed. Waktu closed (40 menit) dapat disetting sesuai kebutuhan bandara
Special Case
Reposisi PS >> Field reposisi pada flight form muncul ketika AIBT sudah terisi. Reposisi dapat dilakukan dengan isi OBT dan klik icon
>> kemudian isi PS, IBT dan OBT yang baruRTA. tombol |rta| pada quick action flight form muncul ketika flight ada di status departing (terisi AOBT) >> klik |rta| jika RTA
RTB. tombol |rtb| pada quick action flight form muncul ketika flight ada di status departed (terisi ATOT) >> klik tombol |rtb| jika pesawat RTB
Ketika klik RTA atau RTB, status flight berpindah ke arriving dengan ada callsign ada tambahan huruf A (untuk RTA) dan B (untuk RTB), dan ulangi langkah di atas sampai pesawat departed)
Flight Form dan Fitur-fitur Lain ATV
Jika ada data flight yang belum lengkap, dapat dilengkapi dengan klik callsign (CSGN) salah satu flight >> muncul flight-form seperti gambar di bawah ini. Flight form akan memunculkan semua field tentang flight, ada field editable dan field readonly. Editable dan readonly field yang muncul berbeda untuk tiap-tiap user sesuai previllege masing-masing
Note. Dimohon tidak sering mengedit data yang sudah diplanning, khususnya untuk bay, gate, belt, dan avio karena akan diminta menuliskan alasan edit resource tersebut, dan akan mempengaruhi KPI masing2 user.
Noted tentang ATV
Data ATV akan terlihat banyak dan tidak rapi ketika data penerbangan yang sudah lewat tanggalnya belum di closed operasional
bersihkan dengan cara melengkapi data field yang belum terisi, atau
set not operating jika flight memang tidak beroperasi/ tidak ada schedule
Pairing Flight Arrival-Departure dan reschedule idealnya dilakukan terlebih dulu pada modul Daily Rotation, meskipun dapat juga dilakukan di modul ATV
Selalu cek FLIGHT dan isi ESTIMATE untuk memasukkan flight tersebut ke dalam Operational list ATV
ATV dimaksudkan untuk OPERASIONAL LIVE, tidak untuk mengedit penerbangan yang sudah lewat. Penerbangan yang sudah lewat bisa di edit melalui modul admin





