RMS - Parking - V3
RMS (Resource Management System) adalah modul aplikasi inalix yang digunakan untuk mengelola dan mengalokasikan resource yang digunakan untuk operasional bandara antara lain: parking, belt, gate, dan desk. Operator resource akan sangat terbantu dengan sistem ini karena sistem didesain sedemikian rupa dengan visualisasi data berupa gant cart, memudahkan analisis alokasi resource dan merupakan solusi yang tepat, khususnya untuk menangani intensitas penerbangan yang tinggi. Pengelolaan resource yang baik juga dapat memaksimalkan pendapatan dan keuntungan bandara. Pada bab ini akan menjelaskan RMS - parking.
Keunggulan modul aplikasi RMS
visualisasi berupa gant cart >> memudahkan analisa allocate parking, terlihat jelas resouurce kosong dan sudah terisi
terdapat fitur auto allocate resource based static rules yang dapat dibuat sesuai kebutuhan
terdapat fitur auto allocate resource based on history planning (preset)
planning, RMS management (live), dan history dalam satu single page (satu URL)
connect dengan single form (flight form) yang dapat digunakan untuk monitoring, cek, dan update data-data flight
ready quick action input data single form
ready download flight history dan planning
Mengakses RMS - Parking
Berikut langkah mengakses RMS - Parking
Aktifkan browser, login ke Home Page Aplikasi sesuai dengan url yang telah diberikan tim Inalix
Langkah akses modul RMS - Parking
Halaman Home RMS - Parking
Penjelasan GUI RMS - Parking
Berikut detail bagian halaman home RMS - Parking
Ket
Global Information, merupakan keterangan umum flight bar yang di hover
Filter dan user setup, untuk filter data
Timespan, menunjukkan waktu (tanggal dan jam)
Tab unallocate, berisi flight yang belum ter alokasi ke resource parking
area kerja allocate flight, menunjukkan flight yang sudah terplotting ke lokasi parkir
nomor area parkir, putih: non contact stand; biru: contact stand
legend button, tombol untuk show dan hide legend flightbar
summary flight button, untuk show da hide summary flight (jumlah flight arriving, arrived, departing, departed, no opr)
1. Global Information
Global information tanpa hover flight bar
Global information saat hover flight bar
Global information dari data flight muncul ketika flight di hover. Data akan kosong ketika pointer tidak hover,
Data arrival |
Data departure |
|---|---|
|
|
2. Filter dan user setup
user setup
size button, untuk memilih mode tampilan flight bar (S=small, M=medium, L=Large)
search box, untuk search by callsign, airport, airline, regno
before dan after, untuk setting batas data yang ditampilkan pada gantt cart terhadap waktu live
default >> time before = 4 jam, time after = 20 jam
maksimal before ke after = 48 jam
tampilan pada user tidak bisa digeser kanan - kiri melebihi batas before - after
date dan live button,
date: untuk memilih tanggal monitoring RMS
tombol live aktif (berwarna merah) ketika date sama dengan waktu sekarang, menjadi non aktif (abu-abu) jika date tidak sama dengan waktu sekarang
pilih date = next day: untuk melakukan planning
pilih date = day before: untuk melihat history. tidak ada action yang dapat dilakukan di waktu ini (hanya readonly dan download report)
klik live saat tombol live abu-abu >> untuk kembali ke tanggal sekarang
Scope: default=ALL. dapat dililih I=internasional, D=domestik
not opr: default hide=tidak menampilkan flight not operating, dapat dipilih show=menampilkan flight not operating
code: default ICAO=menampilkan callsign ICAO code, dapat dipilih IATA code
terminal: filter terminal, defaul ALL=menampilkan data di semua terminal, dapat dipilih sesuai opsi yang ada, misal: I, D, GAT, atau lainnya
3. Timespan
Timespan menunjukkan tanggal dan jam sesuai dengan waktu yang dipilih
4. Tab unallocate
Flight yang belum ter plotting ke parking stand ada di tab ini
Klik, tahan dan geser atas-bawah pada batas garis bagian bawah untuk menyesuaikan lebar tab sesuai kebutuhan
klik, tahan dan turunkan ke bawah untuk mengalokasikan flight ke parking stand
saat disini, flight juga dapat di hover untuk menampilkan data global information flight dan klik area hijau untuk quick action memunculkan form untuk input regno, parking stand, runway, waktu estimate/actual blok, dan waktu landing/take off
5. Area kerja allocate flight
Area Kerja Allocate Flight
Pengenalan kondisi flight bar
: flight belum pairing, tanda panah ke bawah menunjukkan arrival
: flight belum pairing, tanda panah ke atas menunjukkan departuregaris vertikal coklat: menunjukkan waktu sekarang >> muncul hanya saat pilih filter date and time = live
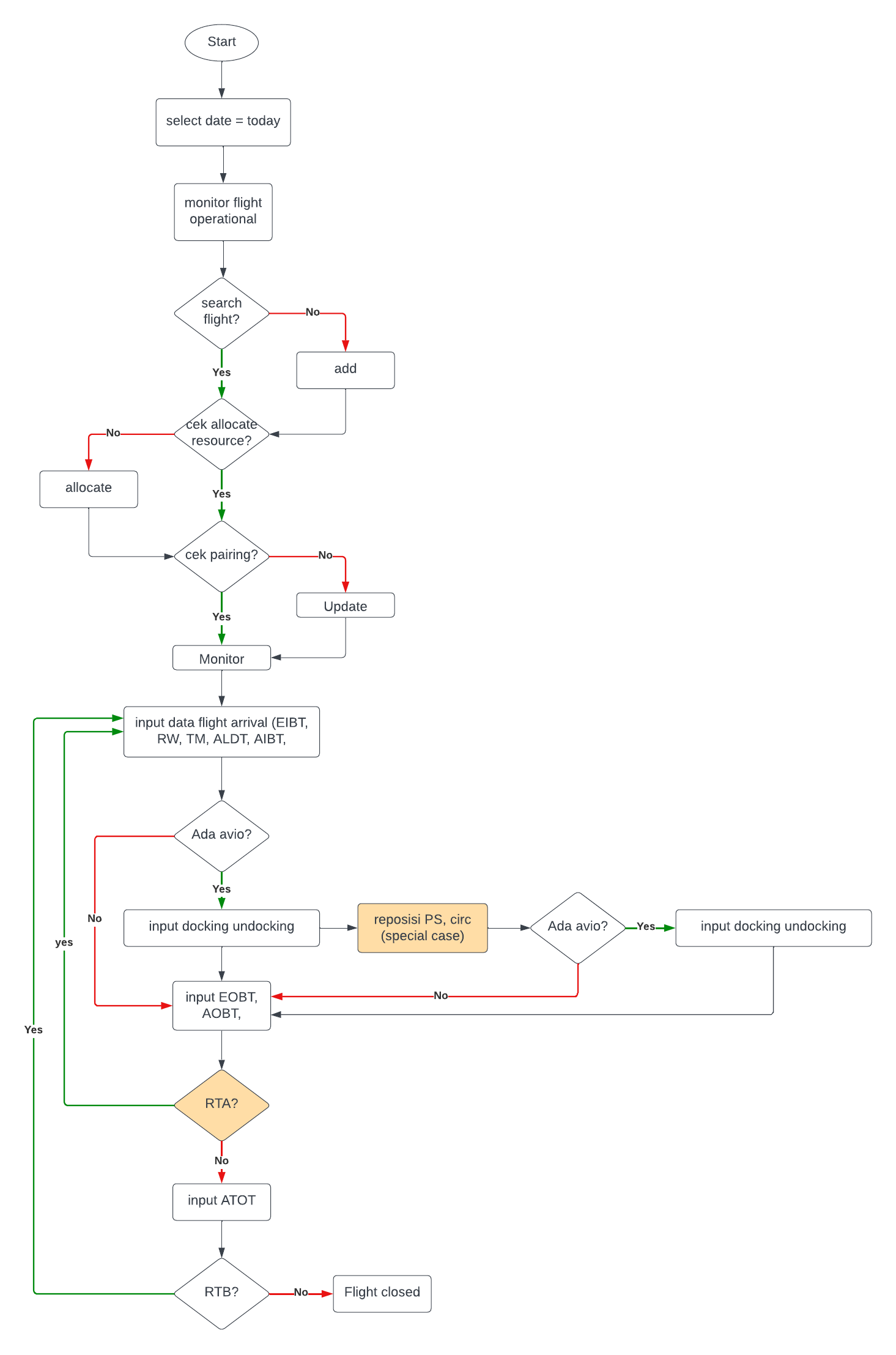
Work flow penggunaan aplikasi RMS V3
Berdasarkan perjelasan GUI di atas, user dapat menggunakan rms - parking dengan workflow seperti berikut:
workflow dibedakan menjadi 3: parking planning (preset), parking management, dan parking history
Workflow parking preset
Workflow dilakukan sebelum hari H operational
Workflow parking preset
workflow parking management
Setelah melakukan parking planning, maka saat hari H operational dapat dilanjutkan melakukan workfloe berikut
workflow parking management
