Paking Management icon_psm

Parking Stand Management adalah modul Inalix Apps yang digunakan untuk operasional unit AMC dengan fungsi utama untuk management parking stand. Sebelum menggunakan modul aplikasi ini untuk operasional, perhatikan dulu timeline dan workflow berikut

Timeline dan Work Flow Modul Aplikasi Parking Management

Timeline Pengunaan Modul Aplikasi Parking Management

Berikut adalah timeline penggunaan modul aplikasi inalix

../_images/timeline.png

Timeline Penggunaan Modul Aplikasi Parking Management

Pada gambar timeline di atas posisi parking management ada di dalam ke group RMS (Resource Management System)

Work Flow Penggunaan Modul Aplikasi Parking Management

Berdasarkan definisi di atas, fungsi utama modul ini adalah monitoring resource parking stand. Namun, seperti halnya modul aplikasi operasional lainnya, parking management juga dapat digunakan untuk management data flight lainnya dengan detail fungsi sebagai berikut:

  1. Untuk update lokasi parking stand (jika ada perubahan)

  2. Plotting lokasi parking stand dan connecting flight (jika masih ada yang belum dilakukan di planning preset atau daily rotation)

  3. Reposisi parking stand. Tiga point ini dapat dilakukan dengan drag and drop

  4. Add Flight, dapat dilakukan dengan klik tombol plus pada option bar, akan muncul flight form

  5. Lengkapi data operational penerbangan normal seperti EIBT, ALDT, AIBT, dll atau spesial case seperti reposisi, RTA, RTB dengan cara hover flight bar dan klik tombol edit, akan diarahkan pada single form. Poin 4 dan 5 disarankan dilakukan di ATV, karena UI/UX design ATV lebih cocok digunakan untuk poin ini

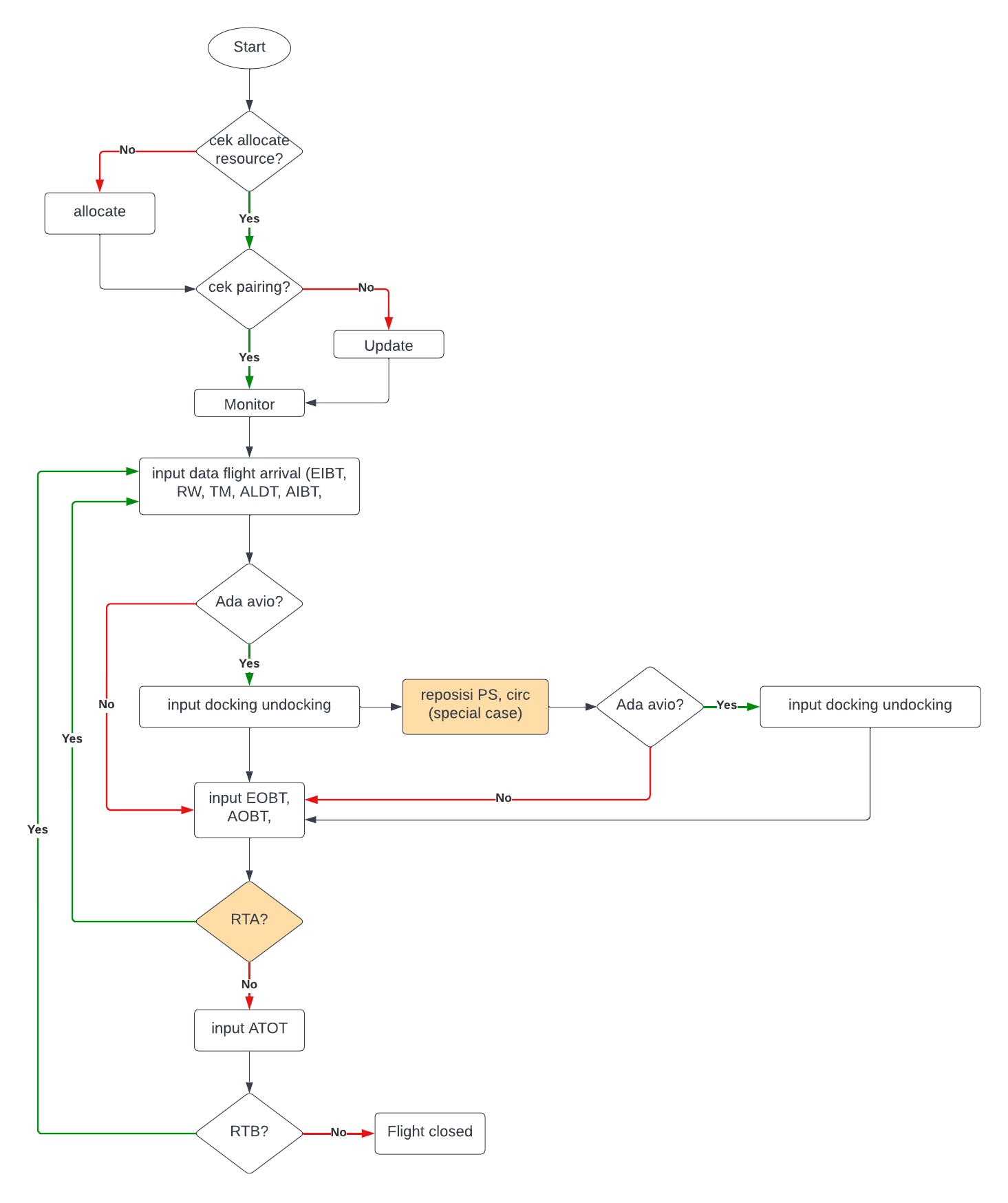
5 fitur yang dijelaskan di atas dijabarkan dalam flow chart seperti di bawah ini. Petugas bandara dapat mengikuti alur kerja ini dalam menggunakan modul parking management

../_images/flowchart_psm.png

Flow Chart Penggunaan dan Pengisian Data Flight dengan Parking Management

Start (Login Modul Aplikasi Parking Management)

Untuk mengakses modul Aplikasi Parking Management dapat dilakukan seperti berikut:

  • Aktifkan browser, akses Aplikasi sesuai dengan url yang telah diberikan tim Inalix, maka akan masuk ke halaman Home Aplikasi

../_images/access_psm.png ../_images/home_parking_stand_management.png

Halaman Home Parking Management

Allocate Parking Stand dan Pairing Flight

Allocate Parking Stand

Setelah login ke modul aplikasi parking management, petugas bandara dapat mengecek allocate flight pada parking stand

  • jika sudah ter-allocate, berarti sudah dilakukan action auto allocate dan apply default preset to flight pada modul parking preset. Skip, dapat lanjut ke langkah pairing ling

  • Langkah auto allocate sudah dijelaskan pada sub bab parking preset

  • flight bar yang salah allocate atau belum terallocate, dapat diallocate dengan cara drag and drop

Pairing Flight

Flight bar yang sudah pairing ditandai dengan flight sudah terallocate, dengan flight arrival dan departure terhubung dalam satu line

  • jika flight sudah pairing, berarti sudah dilakukan pada modul parking preset melalui fitur auto allocate dan apply default preset to flight atau sudah dilakukan melalui modul daily rotation. Skip, dapat lanjut ke langkah input data flight arrival.

  • flight bar yang belum pairing, dapat dipairing dengan cara drag and drop

  • flight bar yang salah pairing, dapat didisconnect dulu dengan cara hover flight bar >> klik icon gunting kemudian update pairing dengan cara drag and drop

Input Data Operational Flight Arrival

Hover flight bar >> klik icon edit >> akan memunculkan flight form >> input data operasional flight arrival >> klik save

  • Untuk penerbangan normal, data operational flight arrival yang diinputkan meliputi EIBT, ALDT, AIBT, RW, TM, docking-undocking (jika ada aviobridge)

  • Untuk special case, dapat diinputkan juga data operational flight, seperti reposisi PS, docking-undocking reposisi PS, dan circ

Input Data Operational Flight Departure

Hover flight bar >> klik icon edit >> akan memunculkan flight form >> input data operasional flight departure >> klik save

  • Untuk penerbangan normal, data operational flight departure yang diinputkan meliputi EOBT, AOBT, ATOT

  • Untuk special case, dapat diinputkan juga data operational flight, seperti RTA, RTB

Hal-hal yang perlu diperhatikan dalam menggunakan RMS operational

  • Perhatikan flight bar yang mendekati timeline waktu saat ini (lokal), ditunjukkan oleh garis merah

    • Segera lakukan alokasi flight bar untuk flight yang belum teralokasikan ke parking stand, dengan cara drag n drop ke parking stand ada.

    • Lakukan revisi schedule (jika ada perubahan jadwal) pada daily rotation atau modul admin (menu flight)

  • Bersihkan data penerbangan yang sudah lewat tanggalnya dan belum di closed operational

    • Akan ada warning, flight bar terlihat menumpuk untuk flight yang belum closed

    • Gambar di atas menunjukkan flight yang melewati timeline saat ini terlihat menumpuk karena belum closed operasional

  • Klik icon edit >> akan muncul form data flight untuk mengisi data operational flight seperti: estimate time, actual time, block time, dan data yang lain. Ini lebih disarakan dillakukan di modul ATV

Flight Form Parking Management

Berikut penjelasan details tentang flight form